El arte del AI slop: Microsoft usa la IA para plagiar y destrozar un famoso diagrama de Git
por Edgar OteroMicrosoft acaba de crear involuntariamente un nuevo término para el vocabulario tecnológico. Vincent Driessen, el ingeniero de software que creó un conocido diagrama sobre ramificaciones de Git hace más de 15 años, descubrió que la compañía había "morged" su trabajo original. El término surgió de los errores garrafales presentes en la versión plagiada mediante inteligencia artificial que Microsoft publicó en la página oficial que explica GitHub Flow.
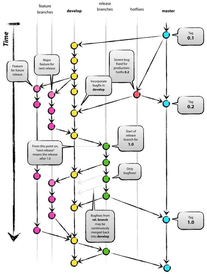
"Bugfixes from rel, branch may be continvoucly morged back into develop" ("Las correcciones de errores de rel, branch pueden ser continvoucly morged de vuelta a develop"), se leía en el diagrama antes de ser eliminado, aunque todavía puede consultarse en Internet Archive. Driessen compartió originalmente su diagrama sobre modelos de ramificación de Git hace más de 15 años y posteriormente publicó el archivo fuente, permitiendo que otros lo expandieran libremente.

El ingeniero nunca tuvo problema con que su diagrama fuera reutilizado, expandido y compartido con atribución en blogs, wikis, vídeos de YouTube y otros espacios dedicados a compartir conocimiento. Lo que le sorprendió fue que Microsoft utilizara IA para recrear una versión notablemente peor del diagrama y la compartiera sin mencionar su nombre en absoluto.

"El plagio generado por IA no solo era feo. Era descuidado, evidentemente amateur y carente de cualquier ambición, por decirlo suavemente. Indigno de Microsoft", escribió Driessen en su blog. "El lenguaje visual cuidadosamente elaborado del original, los colores de las ramas, el diseño de los carriles, la alineación de puntos y burbujas que hacían el original tan legible, todo había sido convertido en una forma risible. Auténtico AI slop".
Microslop y el fenómeno del contenido basura generado por IA
Este no es el primer término despectivo relacionado con IA que se asocia a Microsoft. Microslop se convirtió en tendencia en redes sociales a principios de este año, hasta el punto de que existe una extensión de Chrome que reemplaza automáticamente "Microsoft" por "Microslop" en toda la web. El término "slop" (basura, en inglés) para referirse a contenido de baja calidad generado por IA ganó tal relevancia que Merriam-Webster lo convirtió en la palabra del año.
El incidente con el diagrama llega en un momento especialmente delicado para Microsoft. La compañía ha estado recibiendo críticas constantes por su obsesión con integrar IA en cada aspecto de Windows 11. De hecho, se ha hablado Microsoft anunció recientemente que reducirá la presencia de Copilot en aplicaciones nativas como el Bloc de notas o Paint durante 2026, tras meses de quejas de usuarios que perciben la saturación de botones de IA como innecesaria e intrusiva.

Scott Hanselman, vicepresidente de la comunidad de desarrolladores en Microsoft, respondió al incidente en Bluesky culpando a un "proveedor externo demasiado entusiasta". Prometió un análisis de la situación y la implementación de directrices para prevenir incidentes similares. Es la respuesta corporativa clásica: culpar a terceros, prometer investigación y medidas correctivas, pero raramente mostrar consecuencias reales.
Driessen también señaló un punto inquietante: su diagrama era muy conocido y el plagio era tan obviamente malo que la gente lo detectó rápidamente. Pero, ¿cuántos plagios generados por IA pasan desapercibidos porque el contenido original no es famoso o porque el resultado es "suficientemente bueno"? El software de generación de imágenes es notoriamente pésimo con texto, algo que Microsoft debería saber perfectamente.
Cuando la IA no es la herramienta adecuada
La pregunta de Driessen lo resume perfectamente: "¿Hay siquiera un objetivo aquí más allá de generar contenido?". La IA es una herramienta poderosa, pero no siempre es la mejor opción. En este caso, usar el diagrama original con atribución adecuada habría sido más rápido, más barato, de mayor calidad y legalmente correcto.
En cambio, Microsoft optó por lo que Driessen describe como usar una máquina para "lavar las huellas dactilares" del trabajo ajeno. No se trata de inspirarse en algo y construir sobre ello, sino de tomar algo que funcionaba perfectamente y empeorarlo. Es evidente que en Microsoft están obsesionados con usar IA incluso cuando no tiene ningún sentido hacerlo.
Fin del Artículo. ¡Cuéntanos algo en los Comentarios!




